

8月1日,中国首部储能用锂电池安全的强制性国家标准——GB 44240-2024《电能存储系统用锂蓄电池和电池组安全要求》正式实施。
该标准由由工业和信息化部归口,中国电子技术标准化研究院(CESI)牵头并组织起草,于2024年7月24日正式发布。

GB44240是目前行业公认最高规格的储能安全性国标,首次将储能锂电池安全要求从“推荐性”升级为“强制性”,涵盖电芯振动、加速冲击、浅刺、强制放电等23项严苛测试。
该标准适用于储能系统用锂蓄电池和电池组,其中储能系统应用包括但不限于电信、中央应急照明和报警系统、固定式发动机启动、光伏系统、大容量储能等场景。
据悉,与现行的标准相比,GB44240是储能领域首部强制性国标,具有准入门槛的法律约束力。其测试条款更聚焦于产品的安全特性,吸纳综合了IEC、UL、UN等多项国际储能标准的关键测试项目,测试对象包括电芯和电池系统,针对电池零部件选项亦有要求。
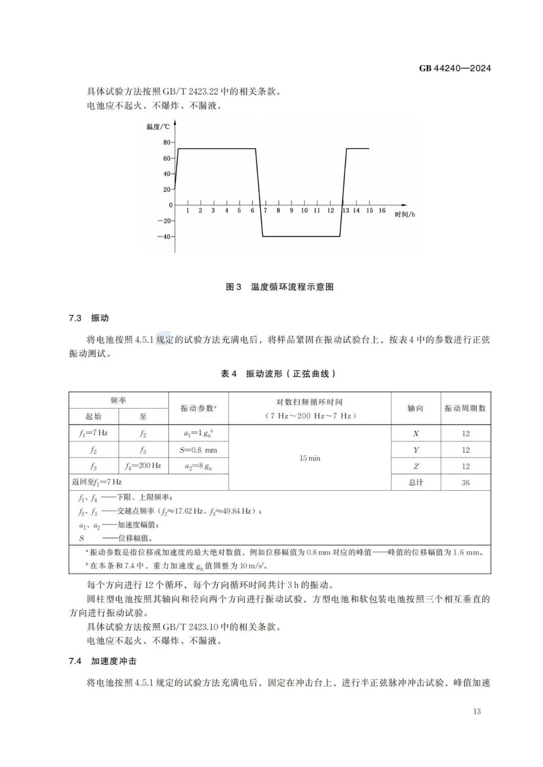
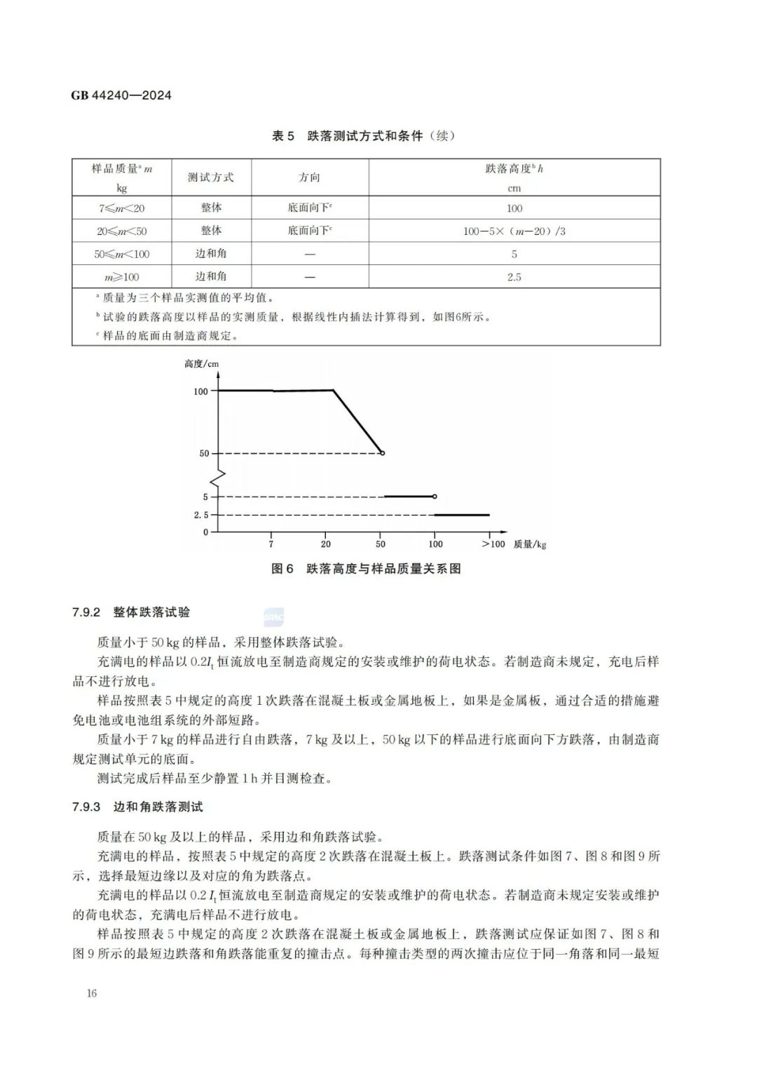
从测试内容上来看,GB44240在电芯层级新增了振动、加速冲击、浅刺、强制放电等测试项目,同时加严了部分安全测试项目。以过充为例,GB44240在传统基础上增加了恒压过充1h的要求,总过充时长显著增加(充入能量及安全风险与过充时长呈正相关)。并且GB44240的测试覆盖范围更全面,具备对电池性能、电气安全、机械安全、环境可靠性等多维度能力的考察,设定了从电池的设计与制造、运输与安装,到运维及回收的等全链条安全“硬门槛”。
标准还详细介绍了储能电池或电池组测试充放电程序,为制造商企业开展试验提供标准参考。
4.5.1测试用充电程序:
电池或电池组采用下列方法之一进行充电:
a)制造商规定的方法;
b)以0.2It充电,当电池或电池组端电压达到充电限制电压(Ucl)时,改为恒压充电,直到充电电流小于或等于0.02It,停止充电。
在充电前电池或电池组先按照4.5.2规定的方法进行放电,并静置10min,大型电池或电池组静置30min。
除非另有规定,优先推荐采用方法a),当不可获得方法a)的信息时,采用方法b)。
4.5.2 测试用放电程序
电池或电池组以0.2It进行恒流放电至放电终止电压(Ude)。
对于不能在0.2It下恒流放电的电池组,准许在制造商规定电流下进行放电。
电池加热不起火、不爆炸
试验环境温度为22℃±5℃,相对湿度为 15%~90%,大气压力为 86kPa~106kPa。
B.2.2使用平面状或者棒状加热装置,并且其表面应覆盖陶瓷、金属或绝缘层。完成试验对象与加热装置的装配,加热装置与电池应直接接触,加热装置的尺寸规格应不大于试验对象的被加热面;安装温度监测器,监测点温度传感器布置在远离热传导的一侧,即安装在加热装置的对侧。温度数据的采样间隔应小于 1s,准确度要求为±2℃,温度传感器尖端的直径应小于 1mm。
B.2.3将试验对象充满电后,立刻启动加热装置,并以其最大功率对试验对象进行持续加热,当发生热失控或者 B.2.2 定义的监测点温度达到 300℃ 时,停止触发,关闭加热装置。
B.2.4热失控试验判定条件如下:
a)试验对象产生电压降,且下降值超过初始电压的25%;
b)监测点温度达到电池厂商规定的最高工作温度;
c)监测点的温升速率dT/dt≥1℃/s,且持续3s以上。
当a)和 c)或者 b)和 c)发生时,判定发生热失控。
B.2.5加热过程中及加热结束 1h 内,如果发生起火、爆炸现象,则试验终止。
过充电1.5倍,应不起火、不爆炸
将电池按照4.5.1 规定的试验方法充满电后,用制造商规定的最大充电电流充电。
当出现以下两种情形之一时,试验终止。
a)充电至1.5倍的充电限制电压后持续恒压充电1h。
b)总充电时间达到1.5h。
注:如果使用电池并联块或模块代替电池进行此试验,试验参数根据电池并联块或模块中电池串并联关系加倍,串联增压,并联增流。
浅刺不起火、不爆炸
将电池按照4.5.1 规定的试验方法充满电后,用 Φ 5mm 的耐高温钢针(如钨钢,针尖的圆锥角为45°),以 0.1mm/s 的速度,从垂直于电池极板的方向刺入电池 10mm 深度或电池厚的 30%,取较大值,刺入位置宜靠近所刺面的几何中心,钢针停留在电池中,观察 1h。
电池应不起火、不爆炸。
刺入电池深度为实际刺入深度减去电池外壳厚度后的深度,对于电池外壳厚度小于或等于10mm的,按 10mm 计入。
原标准如下:


]article_adlist-->
































来源:全国标准信息公共服务平台
]article_adlist-->


图文源自网络,如有侵权敬请联系删除。

海量资讯、精准解读,尽在新浪财经APP
鸿盛金融提示:文章来自网络,不代表本站观点。